PBJ | 湖南农大吴德志团队揭示OsbHLH064调控水稻铁稳态的分子机制

    铁元素是植物必需的微量元素,在植物生命代谢过程中发挥关键作用(Briat et al. 2015)。与此同时,铁也是人体必需的微量元素,作物籽粒铁含量直接关系到人类营养与健康。全球约20亿人口受到缺铁性贫血影响,其中以稻米等植物性食物为主食的人群尤为突出。因此,解析水稻铁吸收、转运、存储及其调控机制,不仅有助于增强水稻对不同土壤铁环境的适应性,也为水稻铁营养强化和改善人类营养健康提供理论依据。

近日,Plant Biotechnology Journal杂志在线发表了由beat365在线体育官网/岳麓山实验室吴德志教授团队及其合作团队撰写的“OsbHLH064, an IVb bHLH Transcription Factor, Regulates Iron Homeostasis and Enhances Grain Fe Accumulation in Rice”论文。该研究表明,OsbHLH064缺失突变会导致在铁充足条件下铁稳态相关基因持续激活,而过表达则显著抑制这些基因的表达。此外,OsbHLH064过表达造成水稻地下部、地上部及糙米中铁的过量积累;在铁缺乏条件下,还会诱导活性氧(ROS)过度产生,提示其在铁稳态维持及氧化胁迫平衡调控中具有重要作用。OsbHLH064通过竞争性结合OsPRI1下游靶基因的启动子区域,从而抑制OsPRI1的转录激活活性,进而负调控OsIRO2OsYSL2等铁吸收和转运相关基因的表达。此外,OsbHLH064不仅能够结合典型的IVb/IVc下游靶基因,还可直接调控一系列参与铁吸收、转运及信号传导过程的关键基因。该研究揭示了OsbHLH064是整合多条铁稳态调控通路的上游核心调控因子,并提示其可作为提高水稻籽粒铁含量的生物强化育种潜在分子靶点(Gao et al. 2026)。

1.OsbHLH064IVc亚家族bHLH转录因子形成异源二聚体

bHLH家族转录因子在植物铁稳态调控中居于核心地位(Gao et al. 2024; Gao and Dubos 2024; Gao et al. 2020a; Gao et al. 2020b; Gao et al. 2019; Liang 2022; Gao and Dubos 2021)。在水稻中,以OsPRI1为代表的IVc bHLH转录因子是铁稳态调控通路中的关键正调控因子(Zhang et al. 2017; Zhang et al. 2020)。 然而,由于IVc bHLH的表达是组成性的,水稻如何关闭缺铁反应是目前领域内的研究热点。研究者发现,OsbHLH064可以和IVc bHLH转录因子OsPRI1,OsPRI2,OsPRI3和OsPRI4形成异源二聚体(图1),暗示OsbHLH064可能通过调控IVc bHLH的活性从而参与水稻铁稳态调控。


1.OsbHLH064IVc bHLH转录因子相互作用

2. IVc bHLH转录因子OsPRIs促进OsbHLH064核积累

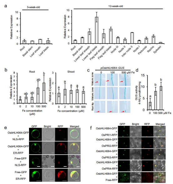
为进一步探究OsbHLH064是否参与铁稳态调控,研究者首先检测了其在不同外源铁供应条件下的表达变化。结果表明,OsbHLH064在转录水平上对铁过量处理具有响应,而在缺铁条件下表达受到抑制(图2)。进一步构建 pOsbHLH064::GUS转基因材料,GUS 染色及活性检测结果显示,OsbHLH064启动子活性受铁营养状态显著影响,与qRT-PCR 检测结果一致(图2)。亚细胞定位分析表明,OsbHLH064主要定位于细胞核和内质网(图2)。由于IVc bHLH转录因子OsPRIs可与OsbHLH064在细胞核中发生互作。基于此,推测OsPRIs可能影响OsbHLH064的亚细胞定位。因此,进一步在烟草表皮细胞中进行共定位分析表明,IVc bHLH 转录因子OsPRIs可促进OsbHLH064向细胞核富集,提示两者之间可能存在功能性互作调控关系(图2)。

2.OsbHLH064表达模式和亚细胞定位分析

3. OsbHLH064负调控铁稳态基因表达

采用Crispr/Cas9技术获得OsbHLH064基因敲除突变体。表型分析结果显示,在正常铁供应及缺铁条件下,osbhlh064突变体表型、生理指标和铁含量均与野生型无显著差异。然而,转录组分析表明,在铁充足条件下,osbhlh064中有221个基因在显著上调表达,包括策略II铁吸收相关基因OsYSL15,铁转运相关基因OsNRAMP1OsYSL2,DMA合成相关基因OsNAS1OsNAS2,以及铁吸收调控相关转录因子OsIRO2OsIRO3等。值得注意的是,上述基因在缺铁条件下的表达水平与野生型无显著差异。为进一步解析OsbHLH064在水稻铁稳态调控中的功能,研究者创制了OsbHLH064 过表达植株。表达分析表明,过表达OsbHLH064抑制策略II铁吸收相关基因OsIRO2OsYSL15OsNAS1OsNAS2OsTOM1的表达。然而,在铁充足条件下,对策略I铁吸收相关基因OsIRT1表达量无显著影响,该基因的正常表达可能是造成过表达植株中铁含量上升的主要原因之一。综上结果表明,OsbHLH064可能主要在铁充足条件下发挥转录抑制功能,负调控包括策略II铁吸收基因在内的多种铁稳态相关基因的表达,从而参与水稻铁营养平衡的维持。

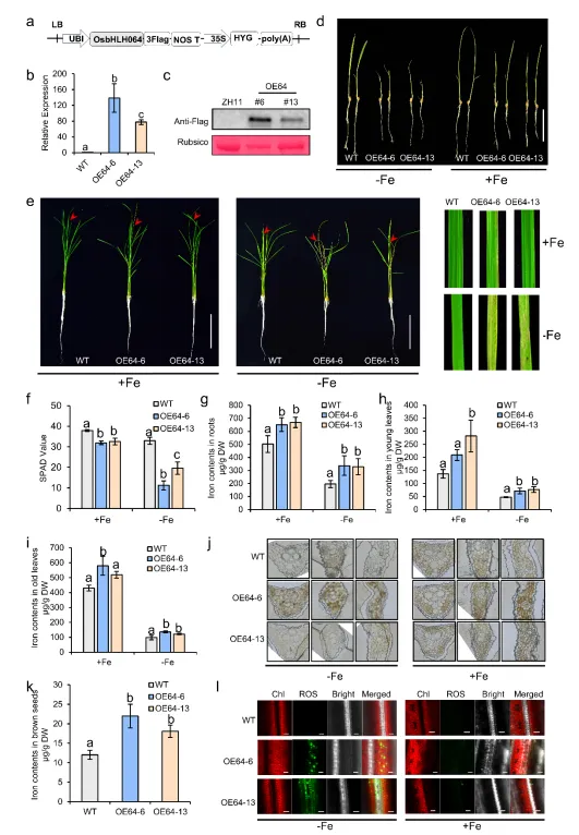
4. OsbHLH064过表达诱导非典型缺铁敏感表型及铁稳态紊乱 

表型分析表明,过表达OsbHLH064显著增强水稻对缺铁胁迫的敏感性。与野生型相比,过表达植株在缺铁条件下不仅表现出幼叶黄化的典型缺铁症状,还出现了非典型缺铁表型,包括叶片上出现褐色坏死斑点,并在短期内快速干枯死亡(图3)。进一步采用DAB和H₂DCFDA染色检测发现,过表达植株中积累了大量活性氧(ROS),且缺铁处理可进一步加剧叶片中ROS的过度积累,可能是造成幼叶死亡的原因(图3)。研究者进一步检测了过表达植株叶片中的还原型谷胱甘肽(GSH)含量,结果发现其显著高于野生型,提示该细胞死亡现象不属于典型的铁死亡途径。为探究ROS爆发及细胞死亡的潜在原因,研究者采用ICP-MS测定植株铁含量。结果显示,OsbHLH064过表达植株在富铁和缺铁条件下根部及地上部铁含量均显著高于野生型,其中富铁条件下铁积累水平进一步高于缺铁条件,表明单纯的铁含量差异可能并非缺铁条件下 ROS 异常积累的主要诱因(图3)。为进一步明确铁在组织和细胞水平的分布特征,研究者在叶片中采用普鲁士蓝与DAB增强染色进行定位分析。结果表明,过表达植株在富铁和缺铁条件下均表现出更强的染色信号,证实铁在组织内的过度积累。值得注意的是,在缺铁条件下,铁沉积在过表达植株叶片叶绿体周围区域更为明显,提示OsbHLH064可能影响细胞内铁的局部空间分布,叶绿体周围的铁沉积是否是造成ROS积累和细胞死亡的原因有待进一步研究(图3)。

5. OsbHLH064通过竞争OsPRI1靶基因启动子结合位点调控铁稳态

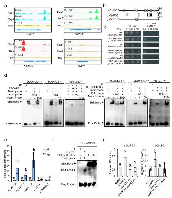
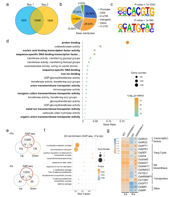
鉴于在OsbHLH064敲除及过表达材料中均观察到多种铁稳态相关基因的差异表达,研究者进一步从全基因组水平鉴定其潜在直接下游靶基因。因此,采用DAP-seq技术筛选OsbHLH064的潜在结合靶点,结果鉴定出一系列与铁吸收、转运及信号调控相关的候选靶基因,包括OsIRO2OsIRO3等转录因子,OsNRAMP1,OsOPT7OsYSL2等铁转运相关基因以及OsIMA1OsMIR等调控因子(图4),表明OsbHLH064位于水稻铁稳态调控的上游。进一步采用EMSA,酵母单杂交和ChIP-qPCR等方法证明了OsbHLH064可以结合这些靶基因的G-box或E-box区域(图5)。EMSA竞争实验和双荧光素酶实验证明,OsbHLH064与OsPRI1竞争相同靶基因启动子顺式作用元件,从而抑制OsPRI1的转录激活功能,且该抑制不依赖于TPL/TPRs共抑制子,属于“被动抑制”机制(图5)。

3. OsbHLH064过表达植株表型分析


4. DAP-seqRNA-seq联合分析鉴定OsbHLH064靶基因

综上,本研究揭示了IVb bHLH转录因子OsbHLH064在水稻铁稳态调控网络中的核心调控作用。与其他IVb家族成员类似,OsbHLH064可与IVc bHLH转录因子形成异源二聚体,并通过抑制其转录激活活性,负调控包括铁稳态调控因子(如OsIRO2OsIRO3OsIMA1)以及参与铁转运的结构功能基因(如OsOPT7OsYSL2和 OsNRAMP1)等多个下游靶基因的表达。尽管OsbHLH064含有类EAR抑制基序,但其不能有效募集共抑制因子TPR/TPL,提示其可能主要通过竞争性结合靶基因启动子区域、阻断IVc激活因子的转录激活功能而发挥被动转录抑制作用。总体而言,该研究确立了OsbHLH064作为水稻铁稳态调控网络上游核心节点的地位,并为利用该基因开展水稻籽粒铁生物强化育种提供了重要理论依据。

5.OsbHLH064竞争性结合OsPRI1靶基因启动子

beat365在线体育官网/岳麓山实验室水稻抗逆遗传改良团队高飞副教授与已毕业硕士研究生朱志凯(现为法国蒙彼利埃大学博士生)为共同第一作者;吴德志教授和高飞副教授为共同通讯作者。法国国家农业科学研究院(INRAe)Christian Dubos 研究员参与了该研究工作。该论文得到了国家自然科学基金,湖南省科技创新计划,岳麓山实验室基础研究部种业专项重大项目和湖南省自然科学基金等项目的资助。



论文链接:

https://onlinelibrary.wiley.com/doi/10.1111/pbi.70593


References:

Briat J-F, Dubos C, Gaymard F (2015) Iron nutrition, biomass production, and plant product quality. Trends Plant Sci 20 (1):33-40

Gao F, Dubos C (2021) Transcriptional integration of plant responses to iron availability. J Exp Bot 72 (6):2056-2070

Gao F, Dubos C (2024) The arabidopsis bHLH transcription factor family. Trends Plant Sci 29 (6):668-680. doi:10.1016/j.tplants.2023.11.022

Gao F, Li M, Dubos C (2024) bHLH121 and clade IVc bHLH transcription factors synergistically function to regulate iron homeostasis in Arabidopsis thaliana. J Exp Bot. doi:10.1093/jxb/erae072

Gao F, Robe K, Bettembourg M, Navarro N, Rofidal V, Santoni V, Gaymard F, Vignols F, Roschzttardtz H, Izquierdo E (2020a) The transcription factor bHLH121 interacts with bHLH105 (ILR3) and its closest homologs to regulate iron homeostasis in Arabidopsis. The Plant Cell 32 (2):508-524

Gao F, Robe K, Dubos C (2020b) Further insights into the role of bHLH121 in the regulation of iron homeostasis in Arabidopsis thaliana. Plant Signaling & Behavior 15 (10):1795582

Gao F, Robe K, Gaymard F, Izquierdo E, Dubos C (2019) The transcriptional control of iron homeostasis in plants: a tale of bHLH transcription factors? Frontiers in plant science 10:6

Gao F, Zhu Z, Xue K, Fu Z, Yue J, Zhang N, Zhou H, Deng Y, Zhou J, Kuang L, Yan T, Li L, Dubos C, Wu D (2026) OsbHLH064, an IVb bHLH Transcription Factor, Regulates Iron Homeostasis and Enhances Grain Fe Accumulation in Rice. Plant Biotechnol J. doi:10.1111/pbi.70593

Liang G (2022) Iron uptake, signaling, and sensing in plants. Plant Communications:100349. doi:https://doi.org/10.1016/j.xplc.2022.100349

Zhang H, Li Y, Pu M, Xu P, Liang G, Yu D (2020) Oryza sativa POSITIVE REGULATOR OF IRON DEFICIENCY RESPONSE 2 (OsPRI2) and OsPRI3 are involved in the maintenance of Fe homeostasis. Plant, Cell Environ 43 (1):261-274

Zhang H, Li Y, Yao X, Liang G, Yu D (2017) Positive regulator of iron homeostasis1, OsPRI1, facilitates iron homeostasis. Plant Physiol 175 (1):543-554

转载网址:https://mp.weixin.qq.com/s/QLoGQ0GRpExY1ECiAjisfQ?scene=1&click_id=1